Condominiums are structures that accommodate multiple clients, and within OZmap, they can be found in two formats: Gated Communities and Vertical Buildings.
You'll need a range of equipment to serve the clients within each type, such as splitters for each floor or even more complex setups. For this reason, sales for condominiums in OZloc work a little differently.
Vertical Buildings
To create one, the first step is to open the elements menu and select the condominium icon, as shown in the image:
Now, just click on the spot where you want to place your condominium. This will open a window prompting you to fill in the following fields:
Name: This is the name of the condominium. A name will be automatically suggested based on the prefix of the selected type, but it can be changed either during creation or later. The name can be the building’s actual name or the building's code in the CRM/ERP system used by your company.
Type: Indicates the type of building.
Template: Defines which equipment will be used to generate the building's diagram.
Address: The address does not define the location on the map; it serves as a reference field. It’s especially useful during the sales process in OZloc, as this information is sent to the installation team when a sale is made.
Tags: Tags are a way to group your elements by assigning them to a specific category.
Color: Defines the color that will represent the condominium on the map. If not changed, it will be filled with a predefined color based on the type and deployment status of the condominium.
- Deployment Status:
- Not Implanted: Indicates that the condominium is only planned and has not yet been physically installed.
- Implanted: Indicates that the condominium has been physically installed.
- Notes: This field is optional and can be used to add additional information about the condominium.

Once these settings are configured, an icon similar to the one shown below will appear on the map, representing your condominium:

The structure of a vertical building
Once the building/condominium is created, it now needs an external and internal structure to provide a connection to the clients.
The first step is to create an external connection that reaches the condominium. For this, you’ll need to build a structure with a POP, configuring the boxes and cables that will connect the elements.
Creating the external part
Below, we created a simple example for demonstration purposes, following the sequence POP > CSP> HUB> Condominium. Everything is connected with a 1L6F cable (1 loose tube with 6 fibers).

With the external structure completed and the cable connected to the condominium, we are now ready to configure the internal structure of the condominium.
To do this, click on the condominium icon on the map, and a new window will open.
Creating the internal part
This condominium editing window is very similar to the box editing window. We recommend checking out our article on box editing, which includes a video demonstrating how to use all the tools.
Inside the editing area, you’ll see there’s already one element, the cable coming into the condominium. To better understand the fiber representations, check out our article on box editing.

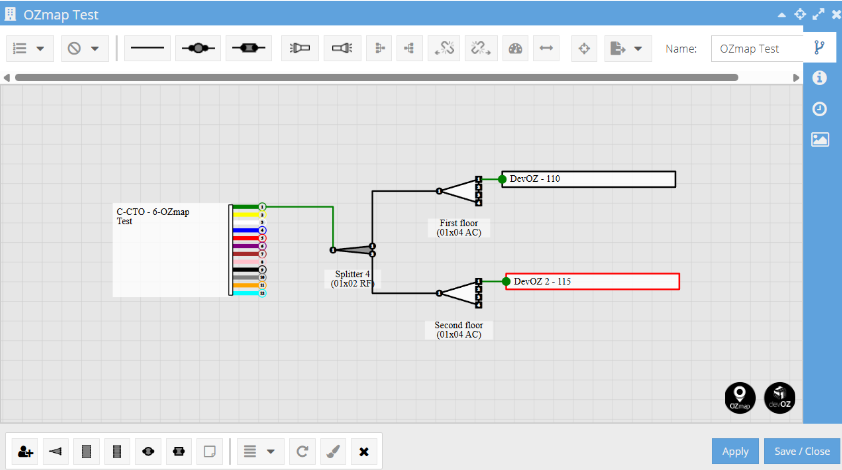
Let’s assume this condominium has only 2 floors, with four rooms on each floor. For this, I placed a 1x2 splitter to run a cable to each floor, and on those floors, another 1x4 splitter to split the connection to each room.
To add splitters, just click on the second icon in the bottom bar, as indicated by the arrow in the image below.

When you click, a window will open to choose the type of splitter to use.

If you want a splitter that isn’t listed, you can create one with your desired specifications through the "Splitter Types" tab in the menu to the left of the map. Even after creating it, you can change the splitter type individually from the 'Properties' window of that element.
After adding the splitters, your diagram will look similar to the one shown in the image below.

Fiber Information

You can view the fiber information (name and notes) in the Tags Menu of your Box Editor.

By selecting the "Name" option, the names of each fiber will become visible. You can also move the name if you want to highlight a specific fiber.

The process is the same for the "Notes" option. This is very useful for replacing sticky notes in some situations.

Adding clients
To create clients and carry out the feasibility of vertical buildings in OZloc, you need to add equipment that enables connection to the client, such as service splitters. To do this, follow the process described above when creating the internal part of the condominium.
To add a client directly through OZmap, you’ll use the first icon on the left in the bottom menu.

When you click, a window will open asking for the Client Code, Status, Tags, Deployment Status, Notes, ONU details, and property details.

After entering the client information, you can position the client within the editing area. It will be represented by a rectangle displaying its name and code inside.
To connect the client, click on the splitter port you want, drag it to the client’s connection, and you’re done.

If the client status inside the condominium is 'Error,' it will be displayed with a red border, like the client with code DevOZ 2 - 115 in the example below.

On the map, this condominium will change from green to red and can also be seen in the Faults tab.

Exporting diagrams
For future reference, it’s possible to export internal diagrams containing all the equipment and information of your condominium, either individually or for multiple condominiums at once.

Adding files
To add files to your vertical buildings, access the side icon responsible for posts and select 'New Post.' You can upload images, audio, videos, text files, CSVs, and ZIP archives.

Gated Community
A gated community represents areas where multiple houses or buildings are located horizontally within the same plot of land. Therefore, everything within its defined area in OZmap is considered part of the same gated community.
To create one, select the following icon on the map:

Then, click on the map to draw the entire area it covers.
By clicking 'Save' at the top corner of the screen, a new window will open, allowing you to configure fields such as name, tags, color customization, address, and notes, similar to the process for vertical buildings.

Once created, it will appear on the map according to the previously selected area. To toggle its visibility on or off, simply enable the 'Gated Communities' layer in the right-hand side menu.

As for the structuring, it will be done similarly to the rest of the map. Within it, you’ll be able to create boxes, cables, clients, and all other necessary elements.
Visually, the configured gated community will appear like this in your system:

Within its area, there will also be some particularities regarding the use of OZloc and in comparison to vertical buildings.
By right-clicking on its area, two options related to it will appear: one to “remove the condominium” and the other to “open the condominium”.

By selecting the second option, a window will appear where you can modify the condominium’s settings or generate a report with information on all inserted elements. This report is the same as the 'Area Report' and includes all its tools.

In this same window, you can also edit the area of your condominium. just click the “Edit area” button, as shown in the image below.

Importing condominiums
Both gated communities and vertical buildings can be imported into OZmap, as long as they are recorded in KML or CSV files.